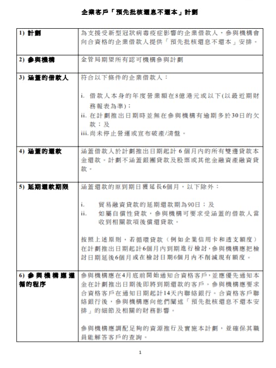
香港金融管理局(金管局)4月17日聯同「銀行業中小企貸款協調機制」宣布推出「預先批核還息不還本」安排予合資格企業客戶,計劃重點如下:
- 計劃涵蓋年度營業額在8億港元或以下及現時沒有逾期還款或逾期不多於30日的企業客戶(合資格客戶),估計可覆蓋全港銀行八成以上的企業借款人;
- 合資格客戶於2020年5月1日至10月31日6個月期間的所有貸款本金還款獲自動延期,一般貸款(包括循環貸款)的本金還款延期6個月,貿易融資貸款因應其短期性質,本金還款延期三個月;
- 計劃不涵蓋銀團貸款及股票或其他金融資產融資貸款;
- 銀行會盡早通知合資格客戶,合資格客戶毋須遞交申請,只需在接獲通知14天內聯絡銀行,確認貸款延期細節;及
- 金管局已發信要求所有銀行參與計劃,並已得到協調機制內的11家主要銀行支持。
鑑於疫情嚴峻,銀行業認為應爭取盡早推出計劃,以減輕企業面對的現金流壓力。由於這是一個全新計劃,而計劃需要在短時間內推出,金管局已提醒銀行應調配足夠人手確保計劃運作暢順,並設立專線方便客戶查詢。金管局會密切監察計劃推出後的運作情況,與銀行業保持緊密聯繫,不時檢視並優化安排。有關計劃的詳情,可參閱附件。


已得到11家主要銀行支持
銀行業中小企貸款協調機制於2019年10月成立,金管局為召集人,參與代表由原先9家活躍於中小企貸款的銀行增至現時的11家,當中包括香港銀行公會以及香港按證保險有限公司。協調機制至今推出四輪支援企業及個人客戶的措施,包括企業及住宅按揭「還息不還本」安排、延長貸款還款期及貿易融資貸款額轉為現金透支額。各項措施已見成效,截至2020年3月底,主要中小企貸款銀行合共批出接近9000宗申請,涉及金額超過570億港元。個人客戶方面,銀行亦已批出2800宗包括住宅按揭「還息不還本」及應急貸款等申請,涉及總金額超過80億港元。
















































