歲序輪轉之際,亦是回溯源流、展望前路之時。《星燦—HKCO首席之夜》尤如三稜鏡,將香港中樂團「植根傳統、銳意創新」宗旨,借四位首席技藝之光,折射出對古老文明的迴響、對當代精神的探索、對民族管弦樂未來的冀盼三重深邃面向。這不僅是聽覺盛宴,更是思想邀約,見證全球化與數智化浪潮中,民族管弦樂以自信開放之姿,完成經典價值的當代表達與增值。

首席之夜在「怡」境中的詩學定位
香港中樂團第四十九樂季以「怡」為核,寓意「心靈的安然與共鳴」,旨在以音樂為橋連接古今、交融中外,奏響「悅心之聲」。在眾多圍繞「怡」的節目中,《星燦—HKCO首席之夜》佔據獨特關鍵位置。若樂季其他音樂會多以完整作品營造意境,《星燦—HKCO首席之夜》則是「音聲」核心的深度展示。它聚焦四位聲部首席,透過其挑戰技巧與表現力的樂曲,直呈民族管弦藝術的核心根基:超凡技藝、獨特音色、個人詮釋與突破勇氣。這是從「結果」回溯「過程」的欣賞路徑,揭示「怡然自得」的終極根源──極致錘煉、不息探索,以及藝術家與古老樂器、當代命題的深度對話。因此,這場音樂會不僅是「怡」境的呈現,更是其生成機制的華麗展演。

四位首席「不拘一格」的詮釋與增值演繹
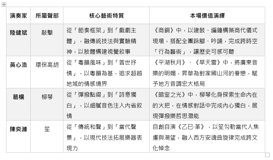
四位首席、四件樂器、四種藝術人格,構成音樂會的戲劇核心。他們的「首席」身份,既是樂團職位象徵,更是領域藝術高度的標杆。此夜,四人皆選「非常規」之作,突破公眾對傳統樂器的固有想像,注入全新敘事能量。其藝術突破聚焦如下:

四位藝術家同台,構成完整的「不拘一格」光譜:從陸健斌的外部宏大敘事,到葛楊的內部心理挖掘;從黃心浩的傳統抒情升華,到陳奕濰的聲響範式突破。他們印證,中國樂器並非博物館的靜態傳承,而是充滿能動性、可演繹古今情感的「活態」藝術主體。
首演作品的文明迴響與當代思辨
本場曲目編排勾勒出「集體歡慶—個體探索—文明叩問—時代反思」的螺旋上升路徑。兩部香港首演、一部世界首演作品,凸顯香港中樂團的藝術前瞻性,它們既是技巧試金石,更是觀念承載者。

《商銅》(選段)- 王辰威曲(香港首演):超越單純歷史題材,以中華打擊樂重現商代禮器精神世界,以音樂為「儀式考古」媒介。當全團以擬古漢語吟誦《詩經·商頌》,木棒互擊、跺腳模擬行軍時,場域瞬間轉化為跨三千年的祭祀現場,邀請觀眾用耳朵「觸摸」青銅紋路,感知先秦文明脈搏,帶來沉浸感十足的文化增值體驗。
《暗室之光》- 李敏中曲(香港首演):與《商銅》向外探求相反,這是一場向內的深度探索。作為柳琴與樂隊協奏曲,作品以音樂為「光」,探尋生命潛意識。捨棄線性敘事,以柳琴與樂團的複雜張力對話,捕捉原始情感流動,突破傳統民樂偏重描繪性的審美習慣,將其提升至現代嚴肅音樂的情感與哲學思辨層次。

《乙巳·革》- 陳奕濰曲(香港中樂團委約/世界首演):以2025干支「乙巳」及「革」卦為內核,回應後疫情時代全球困境。作品「緬懷—衝突—重生」的結構,映射人類集體心理軌跡。其增值亮點在第三部分中段,改編融入福雷《安魂曲》之《仁慈的耶穌》旋律,悼念香港火災受難者。這一跨文化並置,超越簡單引用,在人類共同的苦難與救贖主題下,實現中西音樂語言的深層共情。
從「技藝展演」到「文化景觀」
《星燦—HKCO首席之夜》的「增值」,不止於明星演奏家匯集。其深層價值在於,以首席藝術「思辨」與委約「新聲」為雙重引擎,印證民族管弦樂的當代價值。這也體現香港中樂團作為香港唯一大型職業中樂團的使命擔當——不僅演繹傳統作品,更積極委約多元新創作。可見,在香港這座中西交融的國際都會,民族管弦樂不再僅是懷舊鄉音,更是能參與全球當代對話、表述人類共同境遇的藝術語言。

華懋集團呈獻:星燦—HKCO首席之夜
日期及時間:2026年1月24日(六)晚上8時正
地點:荃灣大會堂演奏廳
價錢:$380, $300, $250, $200(門票現於城市售票網發售)
指揮:周熙杰
敲擊:陸健斌
環保高胡:黃心浩
柳琴:葛楊
笙:陳奕濰













































